Introduction: microRNAs (miRNAs) could be released into the extracellular microenvironment and mediate cellular communication through exosomes. Circulation exosomal miRNAs have recently emerged as complimentary biomarkers and novel approaches for the non-invasive tests of early diagnosis or follow-up of neoplasms. Accumulating evidences have indicated that miR-107 plays vital functions in suppressing tumorigenesis. However, the significance of exosomal miR-107 in DLBCL remains unclear. Thus, this study aimed to explore candidate biomarkers and investigate the role of miR-107 in DLBCL as well as the molecular mechanisms involved.
Methods: Differentially expressed miRNAs (DEMs) in DLBCL were identified based on Gene Expression Omnibus (GEO) datasets and verified in a cohort of DLBCL patients. The functions and biological pathways of DEMs were enriched by DAVID. Serum-derived exosomes of 42 DLBCL patients and 31 healthy volunteers were isolated with informed consents by Exo Easy Maxi Kit, and further detected by western blot and transmission electron microscopy (TEM). Receiver operating characteristic curves (ROC) were performed to evaluate the diagnostic value of DEMs. The biological function of miR-107 in DLBCL were evaluated by miR-107 Agomir. Survival analyses were performed by the Kaplan-Meier method. Potential targets genes of miR-107 were predicted by miRDB, PicTar, Targetscan and miRTarBase. Western blotting and confocal staining assay were used to detect the expression of YWHAH. Interaction of miR-107 and YWHAH was confirmed by dual-luciferase reporter assay.
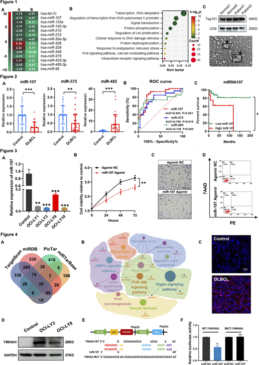
Results: 14 DEMs were identified in DLBCL through evaluating the miRNA microarray profile of GSE117063 (Fig. 1A-A) and GSE29493 (Fig. 1A-B). The biological processes of these DEMs mainly enriched in regulatory of transcription, protein phosphorylation and cell proliferation (Fig.1B). In order to explore candidate exosomal biomarkers for DLBCL, we then isolated serum-derived exosomes from DLBCL patients. As depicted in Fig.1C, exosomes not only expressed exosomal biomarkers Tsg101 and CD9 but also shown cup-shape morphology.
We further assessed the expression of DEMs on exosomes by qRT-PCR. Compared with normal samples, only two down-regulated miRNAs (miR-107, miR-375) and one up-regulated miRNAs (miR-485) were statistically dysregulated in DLBCL patients (Fig.2A). ROC curve analysis demonstrated that exosomal miR-107, miR-375, and miR-485 might be potential biomarkers for DLBCL patients, with the AUC of 0.854, 0.769, and 0.703, respectively (Fig.2B). In addition, survival analysis revealed that low-expression of miR-107 in DLBCL patients significantly associated with undesirable clinical outcomes (Fig.2C, p<0.05). These data suggested that miR-107 may serve as a valuable prognostic biomarker and participated in progression of DLBCL.
Down-regulation of miR-107 was confirmed in DLBCL cell lines by qRT-PCR (Fig.3A). To validate our hypothesis, we up-regulated miR-107 expression by miRNA Agomir, which could significantly reduce cell proliferation and migration, and promote cell apoptosis (Fig.3B-D).
The regulatory mechanisms of miR-107 in DLBCL was further explored. 28 target genes of miR-107 were identified and shown in Fig.4A. KEGG pathway analysis revealed that the targeted genes mainly enriched in the PI3K-Akt, Hippo, and AMPK signaling pathways (Fig.4B). We found out that the target gene YWHAH (14-3-3η) was significantly upregulated in the DLBCL cells (Fig.4C-D). Moreover, dual-luciferase assay revealed that miRNA-107 perform anti-tumor effect through targeting the 3'UTR region of YWHAH (Fig.4E-F). As previously reported, YWHAH associated with tumor metastasis, chemoresistance, apoptosis resistance and poor prognosis in DLBCL. Thus, we suggested that miR-107 antagonized DLBCL progression through downregulating YWHAH.
Conclusion: In this study, we demonstrated for the first time that serum exosomal miR-107, miR-375, and miR-485 could be applied as potential non-invasive biomarkers in early diagnosis of DLBCL patients. Furthermore, miR-107 inhibited DLBCL progression by targeting YWHAH, which will provide a promising therapeutic approach for DLBCL.
No relevant conflicts of interest to declare.
Author notes
Asterisk with author names denotes non-ASH members.

This feature is available to Subscribers Only
Sign In or Create an Account Close Modal